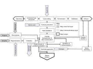
I’m excited to share another paper that combines experimental work on drop-in fuel production from bio-based materials with life-cycle assessment: Upgrading Lignocellulosic Products to Drop-In Biofuels via Dehydrogenative Cross-Coupling and Hydrodeoxygenation Sequence. Sanil Sreekumar is the lead author.

I’m excited to share another paper that combines experimental work on drop-in fuel production from bio-based materials with life-cycle assessment: Upgrading Lignocellulosic Products to Drop-In Biofuels via Dehydrogenative Cross-Coupling and Hydrodeoxygenation Sequence. Sanil Sreekumar is the lead author.
Leave a comment